304永利集团
学部首页
永利概况
学部简介
学部领导
学部机构
师资队伍
师资概况
知名学者
教师名录
兼职教师
人才引进
本科教学
教务通知
专业介绍
培养方案
毕业设计
规章制度
研究生培养
通知公告
学位点介绍
招生信息
导师介绍
科学研究
科研动态
科研平台
科研团队
科研成果
学术讲座
永利集团
工会动态
党建动态
组织建设
理论学习
学生工作
通知公告
学工动态
团学动态
就业服务
学生风采
校友工作
校友动态
校友风采
合作交流
国际交流
部企合作
产教融合
科普基地
实验中心
基本概况
通知公告
规章制度
实验室相关下载
学部首页
永利概况
学部简介
学部领导
学部机构
师资队伍
师资概况
知名学者
教师名录
兼职教师
人才引进
本科教学
教务通知
专业介绍
培养方案
毕业设计
规章制度
研究生培养
通知公告
学位点介绍
招生信息
导师介绍
科学研究
科研动态
科研平台
科研团队
科研成果
学术讲座
学生工作
通知公告
学工动态
团学动态
就业服务
学生风采
实验中心
基本概况
通知公告
规章制度
实验室相关下载
下载专区
本学部相关下载
职能部门相关下载
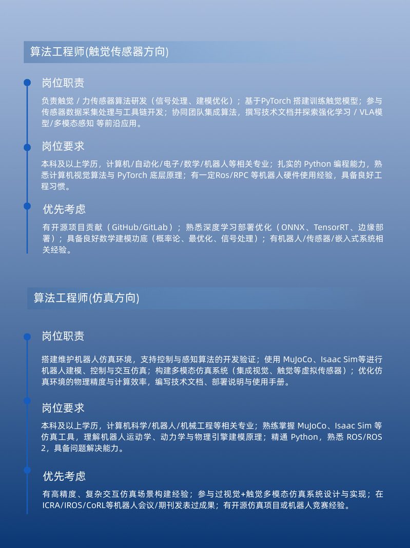
【校园招聘】2026千觉机器人校园招聘
发布日期:2026-03-12
浏览次数:
10
快速导航:
一网通办
常用下载
计算机学院(原)
自动化学院(原)
电信学院(原)
本科教学管理系统
本科生就业系统
科研管理系统
研究生信息系统
财务系统
设备管理系统
电子邮件系统